黒船の来航によって200年以上続いた鎖国が終わり、日本が大きく変わった時代だよ。この出来事が幕府の力を弱め、最終的に江戸幕府の終わりにつながっていく。
Regisztrálj, hogy lásd a tartalmatTeljesen ingyenes!
Hozzáférés minden dokumentumhoz
Javítsd a jegyeidet
Csatlakozz diákok millióihoz
Knowunity AI
Tantárgyak
Triangle Congruence and Similarity Theorems
Triangle Properties and Classification
Linear Equations and Graphs
Geometric Angle Relationships
Trigonometric Functions and Identities
Equation Solving Techniques
Circle Geometry Fundamentals
Division Operations and Methods
Basic Differentiation Rules
Exponent and Logarithm Properties
Összes témakör megjelenítése
Human Organ Systems
Reproductive Cell Cycles
Biological Sciences Subdisciplines
Cellular Energy Metabolism
Autotrophic Energy Processes
Inheritance Patterns and Principles
Biomolecular Structure and Organization
Cell Cycle and Division Mechanics
Cellular Organization and Development
Biological Structural Organization
Összes témakör megjelenítése
Chemical Sciences and Applications
Atomic Structure and Composition
Molecular Electron Structure Representation
Atomic Electron Behavior
Matter Properties and Water
Mole Concept and Calculations
Gas Laws and Behavior
Periodic Table Organization
Chemical Thermodynamics Fundamentals
Chemical Bond Types and Properties
Összes témakör megjelenítése
European Renaissance and Enlightenment
European Cultural Movements 800-1920
American Revolution Era 1763-1797
American Civil War 1861-1865
Global Imperial Systems
Mongol and Chinese Dynasties
U.S. Presidents and World Leaders
Historical Sources and Documentation
World Wars Era and Impact
World Religious Systems
Összes témakör megjelenítése
Classic and Contemporary Novels
Literary Character Analysis
Rhetorical Theory and Practice
Classic Literary Narratives
Reading Analysis and Interpretation
Narrative Structure and Techniques
English Language Components
Influential English-Language Authors
Basic Sentence Structure
Narrative Voice and Perspective
Összes témakör megjelenítése
16
•
Frissítve Apr 5, 2026
•
黒船の来航によって200年以上続いた鎖国が終わり、日本が大きく変わった時代だよ。この出来事が幕府の力を弱め、最終的に江戸幕府の終わりにつながっていく。







君たちの歴史の教科書でよく見る黒船って、実は日本の運命を変えた超重要な出来事なんだ。江戸時代末期、アメリカのペリーがやって来て、200年以上続いた鎖国政策が終わった。
鎖国っていうのは、江戸幕府がキリスト教の禁止などを理由に、外国との貿易や人の行き来を厳しく制限した政策のこと。オランダと中国とだけは長崎の出島で限定的に交易していたよ。
でも開国(鎖国をやめて外国との外交や貿易を始めること)によって、幕府の権威が揺らぎ始める。この変化が国内を大きく混乱させ、最終的に江戸幕府が倒れて明治時代へとつながっていくんだ。日本の歴史が劇的に動いた、まさにターニングポイントの時代だね。
テスト必出! ペリーはアメリカの海軍提督で、軍艦を率いて日本に来航し開国を要求した人物。船体が黒く塗られていたから「黒船」と呼ばれたよ。

18世紀後半から、ロシアやイギリスの船が日本周辺に現れるようになってた。幕府は最初、異国船打払令を出して外国船を追い払う強硬姿勢だったんだ。
でもアヘン戦争(1840年)で中国がイギリスに大敗したニュースが日本に伝わると、状況が一変する。欧米の軍事力の強さに危機感を持った幕府は、方針を薪水給与令に転換し、漂着した船には燃料や食料を与えるようになった。
1853年、ついにアメリカのペリーが軍艦4隻を率いて浦賀に来航。大統領からの国書を渡し、開国を要求したよ。幕府は大きな黒船と大砲に驚いて、1年間の猶予をもらって回答を先延ばしにした。
1854年、ペリーが再来航すると、幕府は武力衝突を避けるため日米和親条約を結ぶ。下田と箱館の2港を開き、アメリカ船に水や食料を補給することを決めたんだ。
ここがポイント! 日米和親条約はまだ本格的な貿易は始まっていない。あくまで船の補給のための開国だよ。

日米和親条約の後、アメリカ総領事のハリスが下田に着任し、本格的な貿易を始めるための通商条約を結ぶよう強く要求してきた。幕府内では条約を結ぶかどうかで意見が対立し、朝廷(孝明天皇)は条約に反対していたんだ。
でも1858年、大老の井伊直弼が朝廷の許可がないまま日米修好通商条約の調印を強行した。この条約で本格的な貿易が始まったけど、日本にとって超不利な不平等条約だったんだ。
不平等な内容っていうのは、まず領事裁判権を認めたこと。これは日本で罪を犯した外国人を、日本の法律ではなく、その国の領事が本国の法律で裁く権利(治外法権ともいう)。もう一つが関税自主権の欠如で、輸入品にかける税金を日本が自由に決めることができないってこと。
この後、オランダ、ロシア、イギリス、フランスとも同じような不平等条約を結んだ(安政の五か国条約)。
絶対覚えて! 領事裁判権と関税自主権の欠如は、テストで必ず出る不平等条約の2大ポイントだよ。

朝廷を無視して条約を結んだ幕府への批判が強まり、尊王攘夷運動が高まった。これは「天皇を尊び、外国勢力を打ち払おう」とする考え方で、幕府の開国政策に反対する武士たちを中心に広まったんだ。
井伊直弼は安政の大獄(1858-59年)で、自分の方針に反対する大名や武士、公家たちを厳しく処罰。長州藩の吉田松陰なども処刑された。でもこの弾圧に反発した水戸藩などの武士たちが、1860年に江戸城の桜田門外で井伊直弼を暗殺(桜田門外の変)。
大老が暗殺されたことで、幕府の権威は大きく低下したよ。尊王攘夷運動も変化していく。最初は「外国人を追い払え!」だったけど、薩英戦争や下関戦争で欧米の軍事力に大敗すると、攘夷は不可能だと悟る。
目的が「攘夷」から「倒幕」に変化し、外国の進んだ技術を取り入れて国を強くし、幕府を倒して新しい国づくりを目指すようになったんだ。
流れを理解しよう! 井伊直弼の強硬策→安政の大獄→桜田門外の変→幕府の権威失墜という連鎖をしっかり押さえて。

幕府の力が弱まる中、薩摩藩(鹿児島県)と長州藩(山口県)が倒幕運動の中心になっていく。最初は対立していた両藩だったけど、土佐藩出身の坂本龍馬らの仲立ちで薩長同盟(1866年)を結び、協力して幕府を倒すことを目指すようになった。
1867年、ついに歴史が動く。10月に15代将軍徳川慶喜が武力衝突を避けるため、政権を朝廷に返上(大政奉還)。これにより江戸幕府は終わった。12月には倒幕派が王政復古の大号令を出し、天皇中心の新政府の樹立を宣言。
1868年から戊辰戦争が始まる。鳥羽・伏見の戦いを皮切りに、新政府軍と旧幕府軍との間で戦いが起こったんだ。これが明治維新の始まりになる。
坂本龍馬は対立していた薩摩藩と長州藩を結びつけた重要人物。彼の働きがなければ、倒幕はもっと時間がかかっていたかもしれないね。
年号チェック! 1866年薩長同盟→1867年大政奉還→1868年戊辰戦争の流れは絶対覚えよう。

この時代の流れを整理すると、ペリーの黒船来航がすべての始まり。1853年来航→1854年日米和親条約(開国だけど貿易はまだ)→1858年日米修好通商条約(本格的な貿易開始、でも不平等)という順番だよ。
不平等条約の2つの内容は絶対覚えて。領事裁判権と関税自主権の欠如は漢字で書けるようにしておこう。井伊直弼がやったこと(修好通商条約の調印、安政の大獄)とその結果(桜田門外の変)もセットで覚えよう。
尊王攘夷運動の変化も重要。最初は「外国を追い払え」だったのが、欧米の軍事力を知って「幕府を倒して強い日本を作ろう」に変わった。薩摩藩と長州藩が最初は対立していたのに同盟を結んだのも、倒幕という共通の目的ができたからなんだ。
最終的に徳川慶喜の大政奉還で江戸幕府が終わり、ここから明治維新が始まる。200年以上続いた江戸時代から明治時代への大転換期だったってことを理解しておこう。
最終チェック! 「開国」と「貿易開始」は違うよ。日米和親条約は開国、日米修好通商条約が貿易開始。この区別は超重要!
MI Társunk egy diákközpontú MI eszköz, amely többet nyújt puszta válaszoknál. Millió Knowunity erőforrásra épülve releváns információkat, személyre szabott tanulási terveket, kvízeket és tartalmat biztosít közvetlenül a chatben, alkalmazkodva az egyéni tanulási utadhoz.
Az appot letöltheted a Google Play Store-ból és az Apple App Store-ból.
Pontosan! Élvezd az ingyenes hozzáférést a tanulási tartalmakhoz, kapcsolódj diáktársaiddal, és kapj azonnali segítséget – mind a kezed ügyében.
App Store
Google Play
Az alkalmazás nagyon könnyen használható és jól megtervezett. Mindent megtaláltam, amit eddig kerestem, és sokat tudtam tanulni a prezentációkból! Biztosan használni fogom az alkalmazást egy osztályfeladathoz! És persze inspirációként is nagyszerűen segít.
Stefan S
iOS felhasználó
Ez az alkalmazás tényleg nagyszerű. Olyan sok tanulási jegyzet és segítség van benne [...]. Például a francia a problémás tantárgyam, és az alkalmazásban olyan sok segítség lehetőség van. Ennek az alkalmazásnak köszönhetően javult a franciám. Mindenkinek ajánlanám.
Samantha Klich
Android felhasználó
Hű, tényleg lenyűgözött. Csak úgy kipróbáltam az alkalmazást, mert sokszor láttam reklámozva, és teljesen megdöbbentett. Ez az alkalmazás AZ A SEGÍTSÉG, amire az iskolában szükséged van, és mindenekelőtt olyan sok mindent kínál, mint például gyakorlatokat és összefoglalókat, amik nekem személyesen NAGYON hasznosak voltak.
Anna
iOS felhasználó
A legjobb app a földön! Nincs szó rá, mert túl jó
Thomas R
iOS felhasználó
Egyszerűen elképesztő. 10x jobban tudok ismételni vele, ez az app egy egyértelmű 10/10. Mindenkinek ajánlom. Nézhetem és kereshetem a jegyzeteket. El tudom menteni őket tantárgy mappákba. Bármikor átismételhetem, amikor visszatérek. Ha még nem próbáltad ezt az appot, tényleg lemaradsz valamiről.
Basil
Android felhasználó
Ez az app sokkal magabiztosabbá tett a vizsgafelkészülésben, nem csak azáltal, hogy növelte az önbizalmam olyan funkciókkal, amik lehetővé teszik, hogy kapcsolódj másokhoz és kevésbé érezd magad egyedül, hanem azáltal is, ahogy maga az app arra épül, hogy jobban érezd magad. Könnyű navigálni, szórakoztató használni, és hasznos bárkinek, aki bármilyen területen küzd.
David K
iOS felhasználó
Az alkalmazás egyszerűen nagyszerű! Csak be kell írnom a témakört a keresősávba, és szuper gyorsan megkapom a választ. Nem kell megnéznem 10 YouTube videót, hogy megértsek valamit, így időt spórolok. Nagyon ajánlom!
Sudenaz Ocak
Android felhasználó
Az iskolában nagyon rossz voltam matekból, de az alkalmazásnak köszönhetően most jobban megy. Annyira hálás vagyok, hogy megcsináltátok az appot.
Greenlight Bonnie
Android felhasználó
nagyon megbízható app, ami segít fejleszteni a matekos, angolος és más kapcsolódó témákat a munkáidban. kérlek használd ezt az appot, ha nehézségeid vannak egyes területeken, ez az app kulcsfontosságú ehhez. bárcsak korábban írtam volna értékelést. és ingyenes is, szóval ne izgulj emiatt.
Rohan U
Android felhasználó
Tudom, hogy sok app hamis fiókokat használ az értékelések növelésére, de ez az app megérdemli az összeset. Eredetileg 4-est kaptam az angol vizsgáimon, és most 7-est kaptam. Három nappal a vizsga előttig nem is tudtam erről az appról, és NAGYON sokat segített. Kérlek tényleg bízz bennem és használd, mert biztos vagyok benne, hogy te is látni fogsz fejlődést.
Xander S
iOS felhasználó
A KVÍZEK ÉS TANULÓKÁRTYÁK ANNYIRA HASZNOSAK ÉS IMÁDOM A Knowunity MI-t. LITERÁLISAN OLYAN MINT A CHATGPT DE OKOSABB!! SEGÍTETT A SZEMPILLASPIRÁL PROBLÉMÁIMMAL IS!! VALAMINT A VALÓS TANTÁRGYAIMMAL IS! NYILVÁN 😍😁😲🤑💗✨🎀😮
Elisha
iOS felhasználó
Ez az app tényleg a legjobb. A tanulást olyan unalmasnak tartom, de ez az app annyira könnyűvé teszi az egész szervezését, aztán megkérheted az ingyenes MI-t, hogy teszteljen téged, annyira jó és könnyedén feltöltheted a saját anyagaidat. nagyon ajánlom mint aki most írom a gyakorló vizsgákat
Paul T
iOS felhasználó
Az alkalmazás nagyon könnyen használható és jól megtervezett. Mindent megtaláltam, amit eddig kerestem, és sokat tudtam tanulni a prezentációkból! Biztosan használni fogom az alkalmazást egy osztályfeladathoz! És persze inspirációként is nagyszerűen segít.
Stefan S
iOS felhasználó
Ez az alkalmazás tényleg nagyszerű. Olyan sok tanulási jegyzet és segítség van benne [...]. Például a francia a problémás tantárgyam, és az alkalmazásban olyan sok segítség lehetőség van. Ennek az alkalmazásnak köszönhetően javult a franciám. Mindenkinek ajánlanám.
Samantha Klich
Android felhasználó
Hű, tényleg lenyűgözött. Csak úgy kipróbáltam az alkalmazást, mert sokszor láttam reklámozva, és teljesen megdöbbentett. Ez az alkalmazás AZ A SEGÍTSÉG, amire az iskolában szükséged van, és mindenekelőtt olyan sok mindent kínál, mint például gyakorlatokat és összefoglalókat, amik nekem személyesen NAGYON hasznosak voltak.
Anna
iOS felhasználó
A legjobb app a földön! Nincs szó rá, mert túl jó
Thomas R
iOS felhasználó
Egyszerűen elképesztő. 10x jobban tudok ismételni vele, ez az app egy egyértelmű 10/10. Mindenkinek ajánlom. Nézhetem és kereshetem a jegyzeteket. El tudom menteni őket tantárgy mappákba. Bármikor átismételhetem, amikor visszatérek. Ha még nem próbáltad ezt az appot, tényleg lemaradsz valamiről.
Basil
Android felhasználó
Ez az app sokkal magabiztosabbá tett a vizsgafelkészülésben, nem csak azáltal, hogy növelte az önbizalmam olyan funkciókkal, amik lehetővé teszik, hogy kapcsolódj másokhoz és kevésbé érezd magad egyedül, hanem azáltal is, ahogy maga az app arra épül, hogy jobban érezd magad. Könnyű navigálni, szórakoztató használni, és hasznos bárkinek, aki bármilyen területen küzd.
David K
iOS felhasználó
Az alkalmazás egyszerűen nagyszerű! Csak be kell írnom a témakört a keresősávba, és szuper gyorsan megkapom a választ. Nem kell megnéznem 10 YouTube videót, hogy megértsek valamit, így időt spórolok. Nagyon ajánlom!
Sudenaz Ocak
Android felhasználó
Az iskolában nagyon rossz voltam matekból, de az alkalmazásnak köszönhetően most jobban megy. Annyira hálás vagyok, hogy megcsináltátok az appot.
Greenlight Bonnie
Android felhasználó
nagyon megbízható app, ami segít fejleszteni a matekos, angolος és más kapcsolódó témákat a munkáidban. kérlek használd ezt az appot, ha nehézségeid vannak egyes területeken, ez az app kulcsfontosságú ehhez. bárcsak korábban írtam volna értékelést. és ingyenes is, szóval ne izgulj emiatt.
Rohan U
Android felhasználó
Tudom, hogy sok app hamis fiókokat használ az értékelések növelésére, de ez az app megérdemli az összeset. Eredetileg 4-est kaptam az angol vizsgáimon, és most 7-est kaptam. Három nappal a vizsga előttig nem is tudtam erről az appról, és NAGYON sokat segített. Kérlek tényleg bízz bennem és használd, mert biztos vagyok benne, hogy te is látni fogsz fejlődést.
Xander S
iOS felhasználó
A KVÍZEK ÉS TANULÓKÁRTYÁK ANNYIRA HASZNOSAK ÉS IMÁDOM A Knowunity MI-t. LITERÁLISAN OLYAN MINT A CHATGPT DE OKOSABB!! SEGÍTETT A SZEMPILLASPIRÁL PROBLÉMÁIMMAL IS!! VALAMINT A VALÓS TANTÁRGYAIMMAL IS! NYILVÁN 😍😁😲🤑💗✨🎀😮
Elisha
iOS felhasználó
Ez az app tényleg a legjobb. A tanulást olyan unalmasnak tartom, de ez az app annyira könnyűvé teszi az egész szervezését, aztán megkérheted az ingyenes MI-t, hogy teszteljen téged, annyira jó és könnyedén feltöltheted a saját anyagaidat. nagyon ajánlom mint aki most írom a gyakorló vizsgákat
Paul T
iOS felhasználó
黒船の来航によって200年以上続いた鎖国が終わり、日本が大きく変わった時代だよ。この出来事が幕府の力を弱め、最終的に江戸幕府の終わりにつながっていく。

Hozzáférés minden dokumentumhoz
Javítsd a jegyeidet
Csatlakozz diákok millióihoz
君たちの歴史の教科書でよく見る黒船って、実は日本の運命を変えた超重要な出来事なんだ。江戸時代末期、アメリカのペリーがやって来て、200年以上続いた鎖国政策が終わった。
鎖国っていうのは、江戸幕府がキリスト教の禁止などを理由に、外国との貿易や人の行き来を厳しく制限した政策のこと。オランダと中国とだけは長崎の出島で限定的に交易していたよ。
でも開国(鎖国をやめて外国との外交や貿易を始めること)によって、幕府の権威が揺らぎ始める。この変化が国内を大きく混乱させ、最終的に江戸幕府が倒れて明治時代へとつながっていくんだ。日本の歴史が劇的に動いた、まさにターニングポイントの時代だね。
テスト必出! ペリーはアメリカの海軍提督で、軍艦を率いて日本に来航し開国を要求した人物。船体が黒く塗られていたから「黒船」と呼ばれたよ。

Hozzáférés minden dokumentumhoz
Javítsd a jegyeidet
Csatlakozz diákok millióihoz
18世紀後半から、ロシアやイギリスの船が日本周辺に現れるようになってた。幕府は最初、異国船打払令を出して外国船を追い払う強硬姿勢だったんだ。
でもアヘン戦争(1840年)で中国がイギリスに大敗したニュースが日本に伝わると、状況が一変する。欧米の軍事力の強さに危機感を持った幕府は、方針を薪水給与令に転換し、漂着した船には燃料や食料を与えるようになった。
1853年、ついにアメリカのペリーが軍艦4隻を率いて浦賀に来航。大統領からの国書を渡し、開国を要求したよ。幕府は大きな黒船と大砲に驚いて、1年間の猶予をもらって回答を先延ばしにした。
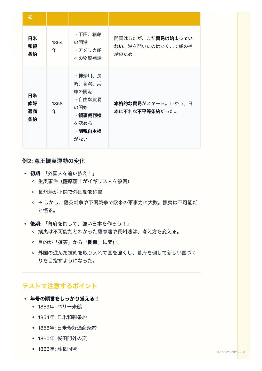
1854年、ペリーが再来航すると、幕府は武力衝突を避けるため日米和親条約を結ぶ。下田と箱館の2港を開き、アメリカ船に水や食料を補給することを決めたんだ。
ここがポイント! 日米和親条約はまだ本格的な貿易は始まっていない。あくまで船の補給のための開国だよ。

Hozzáférés minden dokumentumhoz
Javítsd a jegyeidet
Csatlakozz diákok millióihoz
日米和親条約の後、アメリカ総領事のハリスが下田に着任し、本格的な貿易を始めるための通商条約を結ぶよう強く要求してきた。幕府内では条約を結ぶかどうかで意見が対立し、朝廷(孝明天皇)は条約に反対していたんだ。
でも1858年、大老の井伊直弼が朝廷の許可がないまま日米修好通商条約の調印を強行した。この条約で本格的な貿易が始まったけど、日本にとって超不利な不平等条約だったんだ。
不平等な内容っていうのは、まず領事裁判権を認めたこと。これは日本で罪を犯した外国人を、日本の法律ではなく、その国の領事が本国の法律で裁く権利(治外法権ともいう)。もう一つが関税自主権の欠如で、輸入品にかける税金を日本が自由に決めることができないってこと。
この後、オランダ、ロシア、イギリス、フランスとも同じような不平等条約を結んだ(安政の五か国条約)。
絶対覚えて! 領事裁判権と関税自主権の欠如は、テストで必ず出る不平等条約の2大ポイントだよ。

Hozzáférés minden dokumentumhoz
Javítsd a jegyeidet
Csatlakozz diákok millióihoz
朝廷を無視して条約を結んだ幕府への批判が強まり、尊王攘夷運動が高まった。これは「天皇を尊び、外国勢力を打ち払おう」とする考え方で、幕府の開国政策に反対する武士たちを中心に広まったんだ。
井伊直弼は安政の大獄(1858-59年)で、自分の方針に反対する大名や武士、公家たちを厳しく処罰。長州藩の吉田松陰なども処刑された。でもこの弾圧に反発した水戸藩などの武士たちが、1860年に江戸城の桜田門外で井伊直弼を暗殺(桜田門外の変)。
大老が暗殺されたことで、幕府の権威は大きく低下したよ。尊王攘夷運動も変化していく。最初は「外国人を追い払え!」だったけど、薩英戦争や下関戦争で欧米の軍事力に大敗すると、攘夷は不可能だと悟る。
目的が「攘夷」から「倒幕」に変化し、外国の進んだ技術を取り入れて国を強くし、幕府を倒して新しい国づくりを目指すようになったんだ。
流れを理解しよう! 井伊直弼の強硬策→安政の大獄→桜田門外の変→幕府の権威失墜という連鎖をしっかり押さえて。

Hozzáférés minden dokumentumhoz
Javítsd a jegyeidet
Csatlakozz diákok millióihoz
幕府の力が弱まる中、薩摩藩(鹿児島県)と長州藩(山口県)が倒幕運動の中心になっていく。最初は対立していた両藩だったけど、土佐藩出身の坂本龍馬らの仲立ちで薩長同盟(1866年)を結び、協力して幕府を倒すことを目指すようになった。
1867年、ついに歴史が動く。10月に15代将軍徳川慶喜が武力衝突を避けるため、政権を朝廷に返上(大政奉還)。これにより江戸幕府は終わった。12月には倒幕派が王政復古の大号令を出し、天皇中心の新政府の樹立を宣言。
1868年から戊辰戦争が始まる。鳥羽・伏見の戦いを皮切りに、新政府軍と旧幕府軍との間で戦いが起こったんだ。これが明治維新の始まりになる。
坂本龍馬は対立していた薩摩藩と長州藩を結びつけた重要人物。彼の働きがなければ、倒幕はもっと時間がかかっていたかもしれないね。
年号チェック! 1866年薩長同盟→1867年大政奉還→1868年戊辰戦争の流れは絶対覚えよう。

Hozzáférés minden dokumentumhoz
Javítsd a jegyeidet
Csatlakozz diákok millióihoz
この時代の流れを整理すると、ペリーの黒船来航がすべての始まり。1853年来航→1854年日米和親条約(開国だけど貿易はまだ)→1858年日米修好通商条約(本格的な貿易開始、でも不平等)という順番だよ。
不平等条約の2つの内容は絶対覚えて。領事裁判権と関税自主権の欠如は漢字で書けるようにしておこう。井伊直弼がやったこと(修好通商条約の調印、安政の大獄)とその結果(桜田門外の変)もセットで覚えよう。
尊王攘夷運動の変化も重要。最初は「外国を追い払え」だったのが、欧米の軍事力を知って「幕府を倒して強い日本を作ろう」に変わった。薩摩藩と長州藩が最初は対立していたのに同盟を結んだのも、倒幕という共通の目的ができたからなんだ。
最終的に徳川慶喜の大政奉還で江戸幕府が終わり、ここから明治維新が始まる。200年以上続いた江戸時代から明治時代への大転換期だったってことを理解しておこう。
最終チェック! 「開国」と「貿易開始」は違うよ。日米和親条約は開国、日米修好通商条約が貿易開始。この区別は超重要!
MI Társunk egy diákközpontú MI eszköz, amely többet nyújt puszta válaszoknál. Millió Knowunity erőforrásra épülve releváns információkat, személyre szabott tanulási terveket, kvízeket és tartalmat biztosít közvetlenül a chatben, alkalmazkodva az egyéni tanulási utadhoz.
Az appot letöltheted a Google Play Store-ból és az Apple App Store-ból.
Pontosan! Élvezd az ingyenes hozzáférést a tanulási tartalmakhoz, kapcsolódj diáktársaiddal, és kapj azonnali segítséget – mind a kezed ügyében.
0
Intelligens Eszközök ÚJ
Alakítsd át ezeket a jegyzeteket: ✓ 50+ Gyakorló Feladat ✓ Interaktív Tanulókártyák ✓ Teljes próbavizsga ✓ Esszé Vázlatok
App Store
Google Play
Az alkalmazás nagyon könnyen használható és jól megtervezett. Mindent megtaláltam, amit eddig kerestem, és sokat tudtam tanulni a prezentációkból! Biztosan használni fogom az alkalmazást egy osztályfeladathoz! És persze inspirációként is nagyszerűen segít.
Stefan S
iOS felhasználó
Ez az alkalmazás tényleg nagyszerű. Olyan sok tanulási jegyzet és segítség van benne [...]. Például a francia a problémás tantárgyam, és az alkalmazásban olyan sok segítség lehetőség van. Ennek az alkalmazásnak köszönhetően javult a franciám. Mindenkinek ajánlanám.
Samantha Klich
Android felhasználó
Hű, tényleg lenyűgözött. Csak úgy kipróbáltam az alkalmazást, mert sokszor láttam reklámozva, és teljesen megdöbbentett. Ez az alkalmazás AZ A SEGÍTSÉG, amire az iskolában szükséged van, és mindenekelőtt olyan sok mindent kínál, mint például gyakorlatokat és összefoglalókat, amik nekem személyesen NAGYON hasznosak voltak.
Anna
iOS felhasználó
A legjobb app a földön! Nincs szó rá, mert túl jó
Thomas R
iOS felhasználó
Egyszerűen elképesztő. 10x jobban tudok ismételni vele, ez az app egy egyértelmű 10/10. Mindenkinek ajánlom. Nézhetem és kereshetem a jegyzeteket. El tudom menteni őket tantárgy mappákba. Bármikor átismételhetem, amikor visszatérek. Ha még nem próbáltad ezt az appot, tényleg lemaradsz valamiről.
Basil
Android felhasználó
Ez az app sokkal magabiztosabbá tett a vizsgafelkészülésben, nem csak azáltal, hogy növelte az önbizalmam olyan funkciókkal, amik lehetővé teszik, hogy kapcsolódj másokhoz és kevésbé érezd magad egyedül, hanem azáltal is, ahogy maga az app arra épül, hogy jobban érezd magad. Könnyű navigálni, szórakoztató használni, és hasznos bárkinek, aki bármilyen területen küzd.
David K
iOS felhasználó
Az alkalmazás egyszerűen nagyszerű! Csak be kell írnom a témakört a keresősávba, és szuper gyorsan megkapom a választ. Nem kell megnéznem 10 YouTube videót, hogy megértsek valamit, így időt spórolok. Nagyon ajánlom!
Sudenaz Ocak
Android felhasználó
Az iskolában nagyon rossz voltam matekból, de az alkalmazásnak köszönhetően most jobban megy. Annyira hálás vagyok, hogy megcsináltátok az appot.
Greenlight Bonnie
Android felhasználó
nagyon megbízható app, ami segít fejleszteni a matekos, angolος és más kapcsolódó témákat a munkáidban. kérlek használd ezt az appot, ha nehézségeid vannak egyes területeken, ez az app kulcsfontosságú ehhez. bárcsak korábban írtam volna értékelést. és ingyenes is, szóval ne izgulj emiatt.
Rohan U
Android felhasználó
Tudom, hogy sok app hamis fiókokat használ az értékelések növelésére, de ez az app megérdemli az összeset. Eredetileg 4-est kaptam az angol vizsgáimon, és most 7-est kaptam. Három nappal a vizsga előttig nem is tudtam erről az appról, és NAGYON sokat segített. Kérlek tényleg bízz bennem és használd, mert biztos vagyok benne, hogy te is látni fogsz fejlődést.
Xander S
iOS felhasználó
A KVÍZEK ÉS TANULÓKÁRTYÁK ANNYIRA HASZNOSAK ÉS IMÁDOM A Knowunity MI-t. LITERÁLISAN OLYAN MINT A CHATGPT DE OKOSABB!! SEGÍTETT A SZEMPILLASPIRÁL PROBLÉMÁIMMAL IS!! VALAMINT A VALÓS TANTÁRGYAIMMAL IS! NYILVÁN 😍😁😲🤑💗✨🎀😮
Elisha
iOS felhasználó
Ez az app tényleg a legjobb. A tanulást olyan unalmasnak tartom, de ez az app annyira könnyűvé teszi az egész szervezését, aztán megkérheted az ingyenes MI-t, hogy teszteljen téged, annyira jó és könnyedén feltöltheted a saját anyagaidat. nagyon ajánlom mint aki most írom a gyakorló vizsgákat
Paul T
iOS felhasználó
Az alkalmazás nagyon könnyen használható és jól megtervezett. Mindent megtaláltam, amit eddig kerestem, és sokat tudtam tanulni a prezentációkból! Biztosan használni fogom az alkalmazást egy osztályfeladathoz! És persze inspirációként is nagyszerűen segít.
Stefan S
iOS felhasználó
Ez az alkalmazás tényleg nagyszerű. Olyan sok tanulási jegyzet és segítség van benne [...]. Például a francia a problémás tantárgyam, és az alkalmazásban olyan sok segítség lehetőség van. Ennek az alkalmazásnak köszönhetően javult a franciám. Mindenkinek ajánlanám.
Samantha Klich
Android felhasználó
Hű, tényleg lenyűgözött. Csak úgy kipróbáltam az alkalmazást, mert sokszor láttam reklámozva, és teljesen megdöbbentett. Ez az alkalmazás AZ A SEGÍTSÉG, amire az iskolában szükséged van, és mindenekelőtt olyan sok mindent kínál, mint például gyakorlatokat és összefoglalókat, amik nekem személyesen NAGYON hasznosak voltak.
Anna
iOS felhasználó
A legjobb app a földön! Nincs szó rá, mert túl jó
Thomas R
iOS felhasználó
Egyszerűen elképesztő. 10x jobban tudok ismételni vele, ez az app egy egyértelmű 10/10. Mindenkinek ajánlom. Nézhetem és kereshetem a jegyzeteket. El tudom menteni őket tantárgy mappákba. Bármikor átismételhetem, amikor visszatérek. Ha még nem próbáltad ezt az appot, tényleg lemaradsz valamiről.
Basil
Android felhasználó
Ez az app sokkal magabiztosabbá tett a vizsgafelkészülésben, nem csak azáltal, hogy növelte az önbizalmam olyan funkciókkal, amik lehetővé teszik, hogy kapcsolódj másokhoz és kevésbé érezd magad egyedül, hanem azáltal is, ahogy maga az app arra épül, hogy jobban érezd magad. Könnyű navigálni, szórakoztató használni, és hasznos bárkinek, aki bármilyen területen küzd.
David K
iOS felhasználó
Az alkalmazás egyszerűen nagyszerű! Csak be kell írnom a témakört a keresősávba, és szuper gyorsan megkapom a választ. Nem kell megnéznem 10 YouTube videót, hogy megértsek valamit, így időt spórolok. Nagyon ajánlom!
Sudenaz Ocak
Android felhasználó
Az iskolában nagyon rossz voltam matekból, de az alkalmazásnak köszönhetően most jobban megy. Annyira hálás vagyok, hogy megcsináltátok az appot.
Greenlight Bonnie
Android felhasználó
nagyon megbízható app, ami segít fejleszteni a matekos, angolος és más kapcsolódó témákat a munkáidban. kérlek használd ezt az appot, ha nehézségeid vannak egyes területeken, ez az app kulcsfontosságú ehhez. bárcsak korábban írtam volna értékelést. és ingyenes is, szóval ne izgulj emiatt.
Rohan U
Android felhasználó
Tudom, hogy sok app hamis fiókokat használ az értékelések növelésére, de ez az app megérdemli az összeset. Eredetileg 4-est kaptam az angol vizsgáimon, és most 7-est kaptam. Három nappal a vizsga előttig nem is tudtam erről az appról, és NAGYON sokat segített. Kérlek tényleg bízz bennem és használd, mert biztos vagyok benne, hogy te is látni fogsz fejlődést.
Xander S
iOS felhasználó
A KVÍZEK ÉS TANULÓKÁRTYÁK ANNYIRA HASZNOSAK ÉS IMÁDOM A Knowunity MI-t. LITERÁLISAN OLYAN MINT A CHATGPT DE OKOSABB!! SEGÍTETT A SZEMPILLASPIRÁL PROBLÉMÁIMMAL IS!! VALAMINT A VALÓS TANTÁRGYAIMMAL IS! NYILVÁN 😍😁😲🤑💗✨🎀😮
Elisha
iOS felhasználó
Ez az app tényleg a legjobb. A tanulást olyan unalmasnak tartom, de ez az app annyira könnyűvé teszi az egész szervezését, aztán megkérheted az ingyenes MI-t, hogy teszteljen téged, annyira jó és könnyedén feltöltheted a saját anyagaidat. nagyon ajánlom mint aki most írom a gyakorló vizsgákat
Paul T
iOS felhasználó