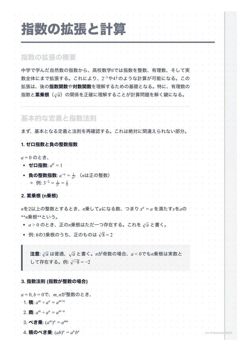
中学の自然数の指数から一気に実数まで指数を拡張するよ。$2^{-3}$や$4^{\frac{1}{2}}$みたいな計算ができるようになって、指数関数や対数関数の土台になる超重要な単元だ。
Regisztrálj, hogy lásd a tartalmatTeljesen ingyenes!
Hozzáférés minden dokumentumhoz
Javítsd a jegyeidet
Csatlakozz diákok millióihoz
Knowunity AI
Tantárgyak
Triangle Congruence and Similarity Theorems
Triangle Properties and Classification
Linear Equations and Graphs
Geometric Angle Relationships
Trigonometric Functions and Identities
Equation Solving Techniques
Circle Geometry Fundamentals
Division Operations and Methods
Basic Differentiation Rules
Exponent and Logarithm Properties
Összes témakör megjelenítése
Human Organ Systems
Reproductive Cell Cycles
Biological Sciences Subdisciplines
Cellular Energy Metabolism
Autotrophic Energy Processes
Inheritance Patterns and Principles
Biomolecular Structure and Organization
Cell Cycle and Division Mechanics
Cellular Organization and Development
Biological Structural Organization
Összes témakör megjelenítése
Chemical Sciences and Applications
Atomic Structure and Composition
Molecular Electron Structure Representation
Atomic Electron Behavior
Matter Properties and Water
Mole Concept and Calculations
Gas Laws and Behavior
Periodic Table Organization
Chemical Thermodynamics Fundamentals
Chemical Bond Types and Properties
Összes témakör megjelenítése
European Renaissance and Enlightenment
European Cultural Movements 800-1920
American Revolution Era 1763-1797
American Civil War 1861-1865
Global Imperial Systems
Mongol and Chinese Dynasties
U.S. Presidents and World Leaders
Historical Sources and Documentation
World Wars Era and Impact
World Religious Systems
Összes témakör megjelenítése
Classic and Contemporary Novels
Literary Character Analysis
Rhetorical Theory and Practice
Classic Literary Narratives
Reading Analysis and Interpretation
Narrative Structure and Techniques
English Language Components
Influential English-Language Authors
Basic Sentence Structure
Narrative Voice and Perspective
Összes témakör megjelenítése
52
•
Frissítve Mar 19, 2026
•
中学の自然数の指数から一気に実数まで指数を拡張するよ。$2^{-3}$や$4^{\frac{1}{2}}$みたいな計算ができるようになって、指数関数や対数関数の土台になる超重要な単元だ。






君たちの指数の世界がここから一気に広がるよ。中学では自然数だけだった指数が、整数、有理数、そして実数全体まで使えるようになる。
ゼロ指数と負の整数指数が最初のハードル。は覚えるしかないけど、は「マイナスがついたら逆数にする」と覚えよう。例えば$3^{-2} = \frac{1}{3^2} = \frac{1}{9}$。
**累乗根(n乗根)**はを満たすのこと。なら正の乗根がただ一つ存在して、と書く。のときは。
💡 ポイント: 指数法則は中学と同じ。、、、。これは絶対覚えて!

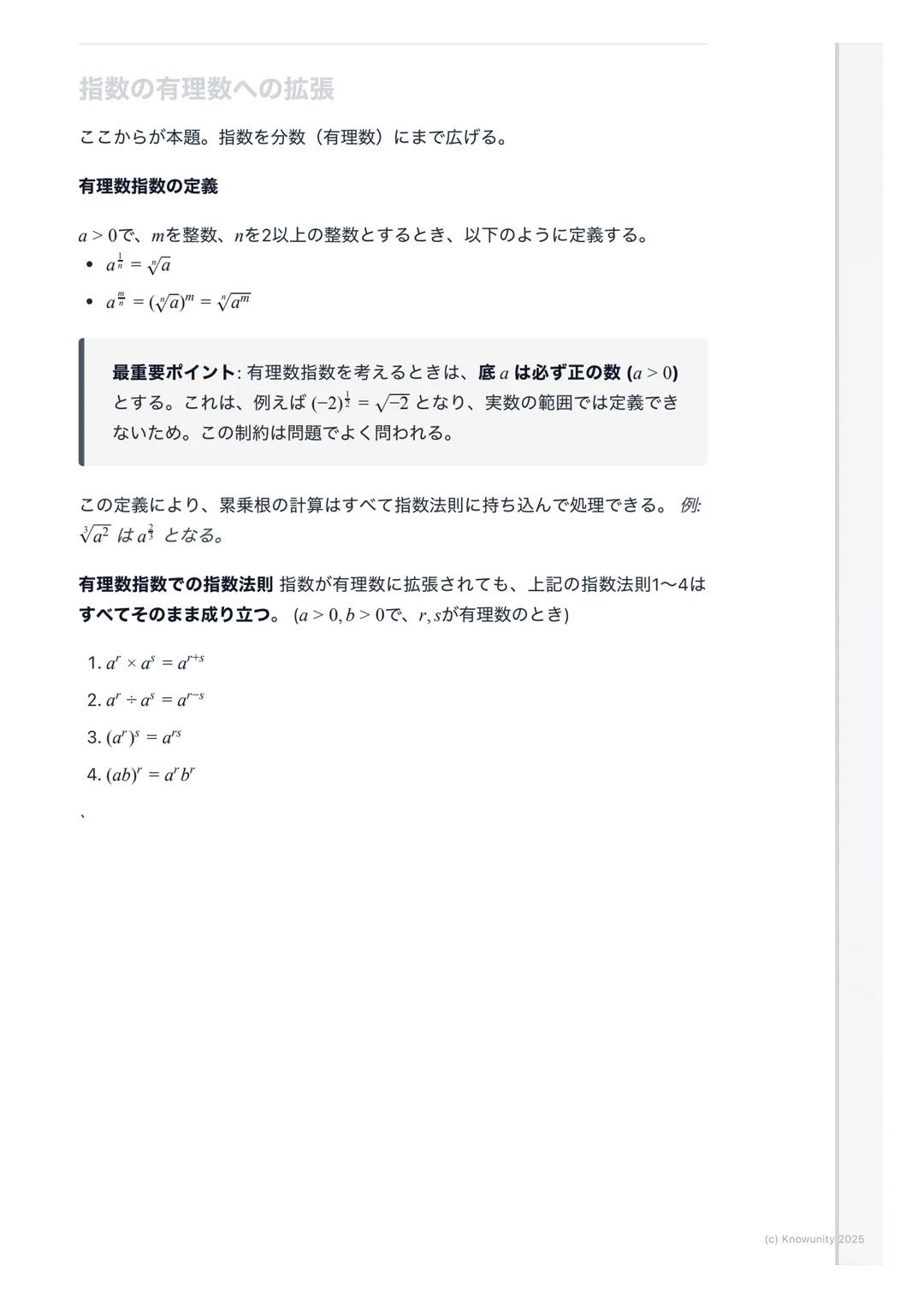
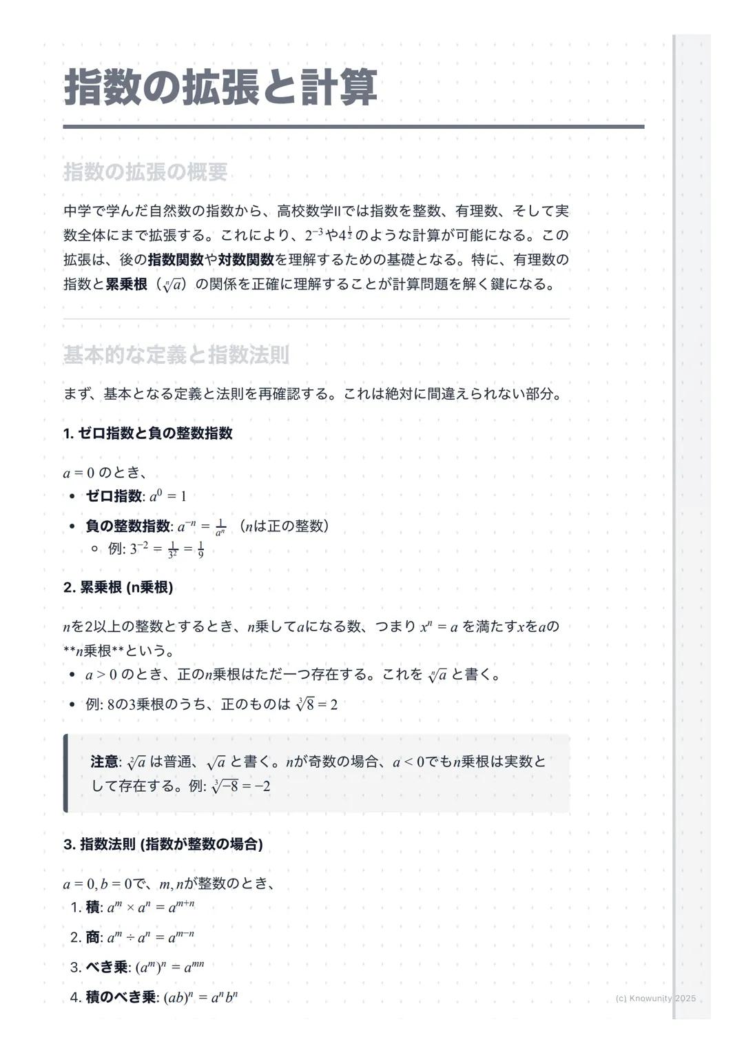
ここからが本格的な高校数学。指数を分数まで拡張するよ。
で、を整数、を2以上の整数とするとき、、と定義する。
超重要:有理数指数を考えるときは、底は必ず正の数にする。なぜならは実数で定義できないから。
この定義のおかげで、累乗根の面倒な計算も指数法則で処理できる。みたいに。
💡 ポイント: 指数法則は有理数指数でもそのまま使える。など、4つの法則すべて健在!

実際に問題を解いて感覚を掴もう。$16^{-\frac{1}{3}}$を計算してみる。
まず底を素因数分解する。$16 = 2^4$。次に指数法則を使う。
$16^{-\frac{1}{3}} = ^{-\frac{1}{3}} = 2^{4 \times } = 2^{-3} = \frac{1}{2^3} = \frac{1}{8}$
手順は①素因数分解 ②指数法則適用 ③負の指数の定義で処理、の3ステップ。
💡 ポイント: 底が大きい数のときは、必ず小さい素数のべき乗で表そう。$81 = 3^432 = 2^5$とか。

を計算する。
戦略:すべての累乗根を分数指数に直してから指数法則でまとめる。
まず変換:、、
式は
指数を通分すると:
答え:(累乗根で表すなら)
💡 ポイント: 複雑な累乗根は必ず分数指数に直す。そうすれば指数法則の足し算・引き算だけで解決!

計算で絶対に注意すべきポイントをチェックしよう。
底の条件を常に意識する。問題文に書いてなくても、があれば暗にが前提。
よくある間違いを表でまとめた:
| 間違いやすい例 | 正しい計算 |
|---|---|
| $\sqrt{a^2 + b^2} = a + b$ | 間違い!$\sqrt{9+16} = 5$だけど$3+4 = 7$ |
| $(2^3)^2 = 2^5$ | 正しくは$2^{3 \times 2} = 2^6 = 64$ |
| $a^{-2} = -a^2$ | 正しくは$a^{-2} = \frac{1}{a^2}$ |
計算の基本方針:①底を素因数分解 ②累乗根を分数指数に変換 ③指数法則で計算 ④必要なら累乗根の形に戻す
💡 試験のコツ: 指数計算は対数関数の基礎にもなる。ここで計算ミスをなくせば、数学II全体の得点力がアップするよ!
MI Társunk egy diákközpontú MI eszköz, amely többet nyújt puszta válaszoknál. Millió Knowunity erőforrásra épülve releváns információkat, személyre szabott tanulási terveket, kvízeket és tartalmat biztosít közvetlenül a chatben, alkalmazkodva az egyéni tanulási utadhoz.
Az appot letöltheted a Google Play Store-ból és az Apple App Store-ból.
Pontosan! Élvezd az ingyenes hozzáférést a tanulási tartalmakhoz, kapcsolódj diáktársaiddal, és kapj azonnali segítséget – mind a kezed ügyében.
App Store
Google Play
Az alkalmazás nagyon könnyen használható és jól megtervezett. Mindent megtaláltam, amit eddig kerestem, és sokat tudtam tanulni a prezentációkból! Biztosan használni fogom az alkalmazást egy osztályfeladathoz! És persze inspirációként is nagyszerűen segít.
Stefan S
iOS felhasználó
Ez az alkalmazás tényleg nagyszerű. Olyan sok tanulási jegyzet és segítség van benne [...]. Például a francia a problémás tantárgyam, és az alkalmazásban olyan sok segítség lehetőség van. Ennek az alkalmazásnak köszönhetően javult a franciám. Mindenkinek ajánlanám.
Samantha Klich
Android felhasználó
Hű, tényleg lenyűgözött. Csak úgy kipróbáltam az alkalmazást, mert sokszor láttam reklámozva, és teljesen megdöbbentett. Ez az alkalmazás AZ A SEGÍTSÉG, amire az iskolában szükséged van, és mindenekelőtt olyan sok mindent kínál, mint például gyakorlatokat és összefoglalókat, amik nekem személyesen NAGYON hasznosak voltak.
Anna
iOS felhasználó
A legjobb app a földön! Nincs szó rá, mert túl jó
Thomas R
iOS felhasználó
Egyszerűen elképesztő. 10x jobban tudok ismételni vele, ez az app egy egyértelmű 10/10. Mindenkinek ajánlom. Nézhetem és kereshetem a jegyzeteket. El tudom menteni őket tantárgy mappákba. Bármikor átismételhetem, amikor visszatérek. Ha még nem próbáltad ezt az appot, tényleg lemaradsz valamiről.
Basil
Android felhasználó
Ez az app sokkal magabiztosabbá tett a vizsgafelkészülésben, nem csak azáltal, hogy növelte az önbizalmam olyan funkciókkal, amik lehetővé teszik, hogy kapcsolódj másokhoz és kevésbé érezd magad egyedül, hanem azáltal is, ahogy maga az app arra épül, hogy jobban érezd magad. Könnyű navigálni, szórakoztató használni, és hasznos bárkinek, aki bármilyen területen küzd.
David K
iOS felhasználó
Az alkalmazás egyszerűen nagyszerű! Csak be kell írnom a témakört a keresősávba, és szuper gyorsan megkapom a választ. Nem kell megnéznem 10 YouTube videót, hogy megértsek valamit, így időt spórolok. Nagyon ajánlom!
Sudenaz Ocak
Android felhasználó
Az iskolában nagyon rossz voltam matekból, de az alkalmazásnak köszönhetően most jobban megy. Annyira hálás vagyok, hogy megcsináltátok az appot.
Greenlight Bonnie
Android felhasználó
nagyon megbízható app, ami segít fejleszteni a matekos, angolος és más kapcsolódó témákat a munkáidban. kérlek használd ezt az appot, ha nehézségeid vannak egyes területeken, ez az app kulcsfontosságú ehhez. bárcsak korábban írtam volna értékelést. és ingyenes is, szóval ne izgulj emiatt.
Rohan U
Android felhasználó
Tudom, hogy sok app hamis fiókokat használ az értékelések növelésére, de ez az app megérdemli az összeset. Eredetileg 4-est kaptam az angol vizsgáimon, és most 7-est kaptam. Három nappal a vizsga előttig nem is tudtam erről az appról, és NAGYON sokat segített. Kérlek tényleg bízz bennem és használd, mert biztos vagyok benne, hogy te is látni fogsz fejlődést.
Xander S
iOS felhasználó
A KVÍZEK ÉS TANULÓKÁRTYÁK ANNYIRA HASZNOSAK ÉS IMÁDOM A Knowunity MI-t. LITERÁLISAN OLYAN MINT A CHATGPT DE OKOSABB!! SEGÍTETT A SZEMPILLASPIRÁL PROBLÉMÁIMMAL IS!! VALAMINT A VALÓS TANTÁRGYAIMMAL IS! NYILVÁN 😍😁😲🤑💗✨🎀😮
Elisha
iOS felhasználó
Ez az app tényleg a legjobb. A tanulást olyan unalmasnak tartom, de ez az app annyira könnyűvé teszi az egész szervezését, aztán megkérheted az ingyenes MI-t, hogy teszteljen téged, annyira jó és könnyedén feltöltheted a saját anyagaidat. nagyon ajánlom mint aki most írom a gyakorló vizsgákat
Paul T
iOS felhasználó
Az alkalmazás nagyon könnyen használható és jól megtervezett. Mindent megtaláltam, amit eddig kerestem, és sokat tudtam tanulni a prezentációkból! Biztosan használni fogom az alkalmazást egy osztályfeladathoz! És persze inspirációként is nagyszerűen segít.
Stefan S
iOS felhasználó
Ez az alkalmazás tényleg nagyszerű. Olyan sok tanulási jegyzet és segítség van benne [...]. Például a francia a problémás tantárgyam, és az alkalmazásban olyan sok segítség lehetőség van. Ennek az alkalmazásnak köszönhetően javult a franciám. Mindenkinek ajánlanám.
Samantha Klich
Android felhasználó
Hű, tényleg lenyűgözött. Csak úgy kipróbáltam az alkalmazást, mert sokszor láttam reklámozva, és teljesen megdöbbentett. Ez az alkalmazás AZ A SEGÍTSÉG, amire az iskolában szükséged van, és mindenekelőtt olyan sok mindent kínál, mint például gyakorlatokat és összefoglalókat, amik nekem személyesen NAGYON hasznosak voltak.
Anna
iOS felhasználó
A legjobb app a földön! Nincs szó rá, mert túl jó
Thomas R
iOS felhasználó
Egyszerűen elképesztő. 10x jobban tudok ismételni vele, ez az app egy egyértelmű 10/10. Mindenkinek ajánlom. Nézhetem és kereshetem a jegyzeteket. El tudom menteni őket tantárgy mappákba. Bármikor átismételhetem, amikor visszatérek. Ha még nem próbáltad ezt az appot, tényleg lemaradsz valamiről.
Basil
Android felhasználó
Ez az app sokkal magabiztosabbá tett a vizsgafelkészülésben, nem csak azáltal, hogy növelte az önbizalmam olyan funkciókkal, amik lehetővé teszik, hogy kapcsolódj másokhoz és kevésbé érezd magad egyedül, hanem azáltal is, ahogy maga az app arra épül, hogy jobban érezd magad. Könnyű navigálni, szórakoztató használni, és hasznos bárkinek, aki bármilyen területen küzd.
David K
iOS felhasználó
Az alkalmazás egyszerűen nagyszerű! Csak be kell írnom a témakört a keresősávba, és szuper gyorsan megkapom a választ. Nem kell megnéznem 10 YouTube videót, hogy megértsek valamit, így időt spórolok. Nagyon ajánlom!
Sudenaz Ocak
Android felhasználó
Az iskolában nagyon rossz voltam matekból, de az alkalmazásnak köszönhetően most jobban megy. Annyira hálás vagyok, hogy megcsináltátok az appot.
Greenlight Bonnie
Android felhasználó
nagyon megbízható app, ami segít fejleszteni a matekos, angolος és más kapcsolódó témákat a munkáidban. kérlek használd ezt az appot, ha nehézségeid vannak egyes területeken, ez az app kulcsfontosságú ehhez. bárcsak korábban írtam volna értékelést. és ingyenes is, szóval ne izgulj emiatt.
Rohan U
Android felhasználó
Tudom, hogy sok app hamis fiókokat használ az értékelések növelésére, de ez az app megérdemli az összeset. Eredetileg 4-est kaptam az angol vizsgáimon, és most 7-est kaptam. Három nappal a vizsga előttig nem is tudtam erről az appról, és NAGYON sokat segített. Kérlek tényleg bízz bennem és használd, mert biztos vagyok benne, hogy te is látni fogsz fejlődést.
Xander S
iOS felhasználó
A KVÍZEK ÉS TANULÓKÁRTYÁK ANNYIRA HASZNOSAK ÉS IMÁDOM A Knowunity MI-t. LITERÁLISAN OLYAN MINT A CHATGPT DE OKOSABB!! SEGÍTETT A SZEMPILLASPIRÁL PROBLÉMÁIMMAL IS!! VALAMINT A VALÓS TANTÁRGYAIMMAL IS! NYILVÁN 😍😁😲🤑💗✨🎀😮
Elisha
iOS felhasználó
Ez az app tényleg a legjobb. A tanulást olyan unalmasnak tartom, de ez az app annyira könnyűvé teszi az egész szervezését, aztán megkérheted az ingyenes MI-t, hogy teszteljen téged, annyira jó és könnyedén feltöltheted a saját anyagaidat. nagyon ajánlom mint aki most írom a gyakorló vizsgákat
Paul T
iOS felhasználó
中学の自然数の指数から一気に実数まで指数を拡張するよ。$2^{-3}$や$4^{\frac{1}{2}}$みたいな計算ができるようになって、指数関数や対数関数の土台になる超重要な単元だ。

Hozzáférés minden dokumentumhoz
Javítsd a jegyeidet
Csatlakozz diákok millióihoz
君たちの指数の世界がここから一気に広がるよ。中学では自然数だけだった指数が、整数、有理数、そして実数全体まで使えるようになる。
ゼロ指数と負の整数指数が最初のハードル。は覚えるしかないけど、は「マイナスがついたら逆数にする」と覚えよう。例えば$3^{-2} = \frac{1}{3^2} = \frac{1}{9}$。
**累乗根(n乗根)**はを満たすのこと。なら正の乗根がただ一つ存在して、と書く。のときは。
💡 ポイント: 指数法則は中学と同じ。、、、。これは絶対覚えて!

Hozzáférés minden dokumentumhoz
Javítsd a jegyeidet
Csatlakozz diákok millióihoz
ここからが本格的な高校数学。指数を分数まで拡張するよ。
で、を整数、を2以上の整数とするとき、、と定義する。
超重要:有理数指数を考えるときは、底は必ず正の数にする。なぜならは実数で定義できないから。
この定義のおかげで、累乗根の面倒な計算も指数法則で処理できる。みたいに。
💡 ポイント: 指数法則は有理数指数でもそのまま使える。など、4つの法則すべて健在!

Hozzáférés minden dokumentumhoz
Javítsd a jegyeidet
Csatlakozz diákok millióihoz
実際に問題を解いて感覚を掴もう。$16^{-\frac{1}{3}}$を計算してみる。
まず底を素因数分解する。$16 = 2^4$。次に指数法則を使う。
$16^{-\frac{1}{3}} = ^{-\frac{1}{3}} = 2^{4 \times } = 2^{-3} = \frac{1}{2^3} = \frac{1}{8}$
手順は①素因数分解 ②指数法則適用 ③負の指数の定義で処理、の3ステップ。
💡 ポイント: 底が大きい数のときは、必ず小さい素数のべき乗で表そう。$81 = 3^432 = 2^5$とか。

Hozzáférés minden dokumentumhoz
Javítsd a jegyeidet
Csatlakozz diákok millióihoz
を計算する。
戦略:すべての累乗根を分数指数に直してから指数法則でまとめる。
まず変換:、、
式は
指数を通分すると:
答え:(累乗根で表すなら)
💡 ポイント: 複雑な累乗根は必ず分数指数に直す。そうすれば指数法則の足し算・引き算だけで解決!

Hozzáférés minden dokumentumhoz
Javítsd a jegyeidet
Csatlakozz diákok millióihoz
計算で絶対に注意すべきポイントをチェックしよう。
底の条件を常に意識する。問題文に書いてなくても、があれば暗にが前提。
よくある間違いを表でまとめた:
| 間違いやすい例 | 正しい計算 |
|---|---|
| $\sqrt{a^2 + b^2} = a + b$ | 間違い!$\sqrt{9+16} = 5$だけど$3+4 = 7$ |
| $(2^3)^2 = 2^5$ | 正しくは$2^{3 \times 2} = 2^6 = 64$ |
| $a^{-2} = -a^2$ | 正しくは$a^{-2} = \frac{1}{a^2}$ |
計算の基本方針:①底を素因数分解 ②累乗根を分数指数に変換 ③指数法則で計算 ④必要なら累乗根の形に戻す
💡 試験のコツ: 指数計算は対数関数の基礎にもなる。ここで計算ミスをなくせば、数学II全体の得点力がアップするよ!
MI Társunk egy diákközpontú MI eszköz, amely többet nyújt puszta válaszoknál. Millió Knowunity erőforrásra épülve releváns információkat, személyre szabott tanulási terveket, kvízeket és tartalmat biztosít közvetlenül a chatben, alkalmazkodva az egyéni tanulási utadhoz.
Az appot letöltheted a Google Play Store-ból és az Apple App Store-ból.
Pontosan! Élvezd az ingyenes hozzáférést a tanulási tartalmakhoz, kapcsolódj diáktársaiddal, és kapj azonnali segítséget – mind a kezed ügyében.
1
Intelligens Eszközök ÚJ
Alakítsd át ezeket a jegyzeteket: ✓ 50+ Gyakorló Feladat ✓ Interaktív Tanulókártyák ✓ Teljes próbavizsga ✓ Esszé Vázlatok
App Store
Google Play
Az alkalmazás nagyon könnyen használható és jól megtervezett. Mindent megtaláltam, amit eddig kerestem, és sokat tudtam tanulni a prezentációkból! Biztosan használni fogom az alkalmazást egy osztályfeladathoz! És persze inspirációként is nagyszerűen segít.
Stefan S
iOS felhasználó
Ez az alkalmazás tényleg nagyszerű. Olyan sok tanulási jegyzet és segítség van benne [...]. Például a francia a problémás tantárgyam, és az alkalmazásban olyan sok segítség lehetőség van. Ennek az alkalmazásnak köszönhetően javult a franciám. Mindenkinek ajánlanám.
Samantha Klich
Android felhasználó
Hű, tényleg lenyűgözött. Csak úgy kipróbáltam az alkalmazást, mert sokszor láttam reklámozva, és teljesen megdöbbentett. Ez az alkalmazás AZ A SEGÍTSÉG, amire az iskolában szükséged van, és mindenekelőtt olyan sok mindent kínál, mint például gyakorlatokat és összefoglalókat, amik nekem személyesen NAGYON hasznosak voltak.
Anna
iOS felhasználó
A legjobb app a földön! Nincs szó rá, mert túl jó
Thomas R
iOS felhasználó
Egyszerűen elképesztő. 10x jobban tudok ismételni vele, ez az app egy egyértelmű 10/10. Mindenkinek ajánlom. Nézhetem és kereshetem a jegyzeteket. El tudom menteni őket tantárgy mappákba. Bármikor átismételhetem, amikor visszatérek. Ha még nem próbáltad ezt az appot, tényleg lemaradsz valamiről.
Basil
Android felhasználó
Ez az app sokkal magabiztosabbá tett a vizsgafelkészülésben, nem csak azáltal, hogy növelte az önbizalmam olyan funkciókkal, amik lehetővé teszik, hogy kapcsolódj másokhoz és kevésbé érezd magad egyedül, hanem azáltal is, ahogy maga az app arra épül, hogy jobban érezd magad. Könnyű navigálni, szórakoztató használni, és hasznos bárkinek, aki bármilyen területen küzd.
David K
iOS felhasználó
Az alkalmazás egyszerűen nagyszerű! Csak be kell írnom a témakört a keresősávba, és szuper gyorsan megkapom a választ. Nem kell megnéznem 10 YouTube videót, hogy megértsek valamit, így időt spórolok. Nagyon ajánlom!
Sudenaz Ocak
Android felhasználó
Az iskolában nagyon rossz voltam matekból, de az alkalmazásnak köszönhetően most jobban megy. Annyira hálás vagyok, hogy megcsináltátok az appot.
Greenlight Bonnie
Android felhasználó
nagyon megbízható app, ami segít fejleszteni a matekos, angolος és más kapcsolódó témákat a munkáidban. kérlek használd ezt az appot, ha nehézségeid vannak egyes területeken, ez az app kulcsfontosságú ehhez. bárcsak korábban írtam volna értékelést. és ingyenes is, szóval ne izgulj emiatt.
Rohan U
Android felhasználó
Tudom, hogy sok app hamis fiókokat használ az értékelések növelésére, de ez az app megérdemli az összeset. Eredetileg 4-est kaptam az angol vizsgáimon, és most 7-est kaptam. Három nappal a vizsga előttig nem is tudtam erről az appról, és NAGYON sokat segített. Kérlek tényleg bízz bennem és használd, mert biztos vagyok benne, hogy te is látni fogsz fejlődést.
Xander S
iOS felhasználó
A KVÍZEK ÉS TANULÓKÁRTYÁK ANNYIRA HASZNOSAK ÉS IMÁDOM A Knowunity MI-t. LITERÁLISAN OLYAN MINT A CHATGPT DE OKOSABB!! SEGÍTETT A SZEMPILLASPIRÁL PROBLÉMÁIMMAL IS!! VALAMINT A VALÓS TANTÁRGYAIMMAL IS! NYILVÁN 😍😁😲🤑💗✨🎀😮
Elisha
iOS felhasználó
Ez az app tényleg a legjobb. A tanulást olyan unalmasnak tartom, de ez az app annyira könnyűvé teszi az egész szervezését, aztán megkérheted az ingyenes MI-t, hogy teszteljen téged, annyira jó és könnyedén feltöltheted a saját anyagaidat. nagyon ajánlom mint aki most írom a gyakorló vizsgákat
Paul T
iOS felhasználó
Az alkalmazás nagyon könnyen használható és jól megtervezett. Mindent megtaláltam, amit eddig kerestem, és sokat tudtam tanulni a prezentációkból! Biztosan használni fogom az alkalmazást egy osztályfeladathoz! És persze inspirációként is nagyszerűen segít.
Stefan S
iOS felhasználó
Ez az alkalmazás tényleg nagyszerű. Olyan sok tanulási jegyzet és segítség van benne [...]. Például a francia a problémás tantárgyam, és az alkalmazásban olyan sok segítség lehetőség van. Ennek az alkalmazásnak köszönhetően javult a franciám. Mindenkinek ajánlanám.
Samantha Klich
Android felhasználó
Hű, tényleg lenyűgözött. Csak úgy kipróbáltam az alkalmazást, mert sokszor láttam reklámozva, és teljesen megdöbbentett. Ez az alkalmazás AZ A SEGÍTSÉG, amire az iskolában szükséged van, és mindenekelőtt olyan sok mindent kínál, mint például gyakorlatokat és összefoglalókat, amik nekem személyesen NAGYON hasznosak voltak.
Anna
iOS felhasználó
A legjobb app a földön! Nincs szó rá, mert túl jó
Thomas R
iOS felhasználó
Egyszerűen elképesztő. 10x jobban tudok ismételni vele, ez az app egy egyértelmű 10/10. Mindenkinek ajánlom. Nézhetem és kereshetem a jegyzeteket. El tudom menteni őket tantárgy mappákba. Bármikor átismételhetem, amikor visszatérek. Ha még nem próbáltad ezt az appot, tényleg lemaradsz valamiről.
Basil
Android felhasználó
Ez az app sokkal magabiztosabbá tett a vizsgafelkészülésben, nem csak azáltal, hogy növelte az önbizalmam olyan funkciókkal, amik lehetővé teszik, hogy kapcsolódj másokhoz és kevésbé érezd magad egyedül, hanem azáltal is, ahogy maga az app arra épül, hogy jobban érezd magad. Könnyű navigálni, szórakoztató használni, és hasznos bárkinek, aki bármilyen területen küzd.
David K
iOS felhasználó
Az alkalmazás egyszerűen nagyszerű! Csak be kell írnom a témakört a keresősávba, és szuper gyorsan megkapom a választ. Nem kell megnéznem 10 YouTube videót, hogy megértsek valamit, így időt spórolok. Nagyon ajánlom!
Sudenaz Ocak
Android felhasználó
Az iskolában nagyon rossz voltam matekból, de az alkalmazásnak köszönhetően most jobban megy. Annyira hálás vagyok, hogy megcsináltátok az appot.
Greenlight Bonnie
Android felhasználó
nagyon megbízható app, ami segít fejleszteni a matekos, angolος és más kapcsolódó témákat a munkáidban. kérlek használd ezt az appot, ha nehézségeid vannak egyes területeken, ez az app kulcsfontosságú ehhez. bárcsak korábban írtam volna értékelést. és ingyenes is, szóval ne izgulj emiatt.
Rohan U
Android felhasználó
Tudom, hogy sok app hamis fiókokat használ az értékelések növelésére, de ez az app megérdemli az összeset. Eredetileg 4-est kaptam az angol vizsgáimon, és most 7-est kaptam. Három nappal a vizsga előttig nem is tudtam erről az appról, és NAGYON sokat segített. Kérlek tényleg bízz bennem és használd, mert biztos vagyok benne, hogy te is látni fogsz fejlődést.
Xander S
iOS felhasználó
A KVÍZEK ÉS TANULÓKÁRTYÁK ANNYIRA HASZNOSAK ÉS IMÁDOM A Knowunity MI-t. LITERÁLISAN OLYAN MINT A CHATGPT DE OKOSABB!! SEGÍTETT A SZEMPILLASPIRÁL PROBLÉMÁIMMAL IS!! VALAMINT A VALÓS TANTÁRGYAIMMAL IS! NYILVÁN 😍😁😲🤑💗✨🎀😮
Elisha
iOS felhasználó
Ez az app tényleg a legjobb. A tanulást olyan unalmasnak tartom, de ez az app annyira könnyűvé teszi az egész szervezését, aztán megkérheted az ingyenes MI-t, hogy teszteljen téged, annyira jó és könnyedén feltöltheted a saját anyagaidat. nagyon ajánlom mint aki most írom a gyakorló vizsgákat
Paul T
iOS felhasználó