化学で必須の溶液の濃度について学ぼう!実験や化学反応の計算で絶対に使うから、しっかりマスターしておく必要がある。特にモル濃度は高校化学の基礎中の基礎だよ。
Regisztrálj, hogy lásd a tartalmatTeljesen ingyenes!
Hozzáférés minden dokumentumhoz
Javítsd a jegyeidet
Csatlakozz diákok millióihoz
Knowunity AI
Tantárgyak
Triangle Congruence and Similarity Theorems
Triangle Properties and Classification
Linear Equations and Graphs
Geometric Angle Relationships
Trigonometric Functions and Identities
Equation Solving Techniques
Circle Geometry Fundamentals
Division Operations and Methods
Basic Differentiation Rules
Exponent and Logarithm Properties
Összes témakör megjelenítése
Human Organ Systems
Reproductive Cell Cycles
Biological Sciences Subdisciplines
Cellular Energy Metabolism
Autotrophic Energy Processes
Inheritance Patterns and Principles
Biomolecular Structure and Organization
Cell Cycle and Division Mechanics
Cellular Organization and Development
Biological Structural Organization
Összes témakör megjelenítése
Chemical Sciences and Applications
Atomic Structure and Composition
Molecular Electron Structure Representation
Atomic Electron Behavior
Matter Properties and Water
Mole Concept and Calculations
Gas Laws and Behavior
Periodic Table Organization
Chemical Thermodynamics Fundamentals
Chemical Bond Types and Properties
Összes témakör megjelenítése
European Renaissance and Enlightenment
European Cultural Movements 800-1920
American Revolution Era 1763-1797
American Civil War 1861-1865
Global Imperial Systems
Mongol and Chinese Dynasties
U.S. Presidents and World Leaders
Historical Sources and Documentation
World Wars Era and Impact
World Religious Systems
Összes témakör megjelenítése
Classic and Contemporary Novels
Literary Character Analysis
Rhetorical Theory and Practice
Classic Literary Narratives
Reading Analysis and Interpretation
Narrative Structure and Techniques
English Language Components
Influential English-Language Authors
Basic Sentence Structure
Narrative Voice and Perspective
Összes témakör megjelenítése
23
•
Frissítve Mar 18, 2026
•
化学で必須の溶液の濃度について学ぼう!実験や化学反応の計算で絶対に使うから、しっかりマスターしておく必要がある。特にモル濃度は高校化学の基礎中の基礎だよ。







溶液の濃度って、簡単に言うと「どのくらい濃いか」を数字で表したもの。化学反応の計算や実験の準備で毎回使うから、計算方法をマスターしないとダメなんだ。
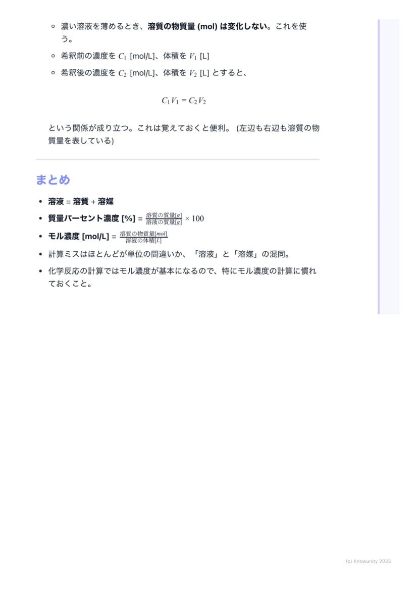
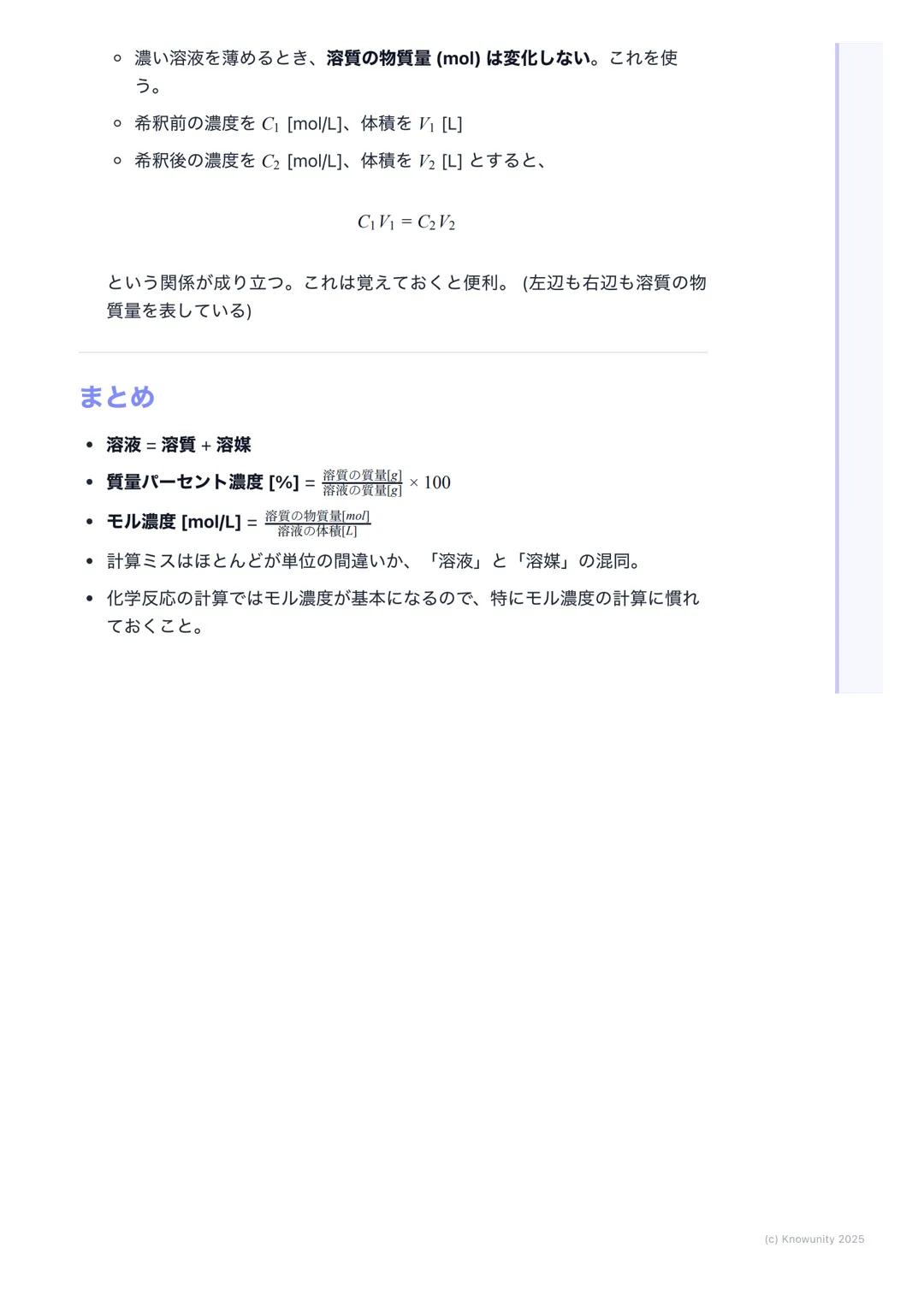
まず基本的な用語を覚えよう。溶質は溶けている物質(食塩水なら食塩)、溶媒は溶かしている液体(食塩水なら水)、溶液は全体のこと。つまり溶液=溶質+溶媒っていう関係は絶対に覚えておこう!
ポイント: 溶液、溶質、溶媒の違いを混同しないこと。これが計算ミスの一番の原因だよ。

中学校でも習った質量パーセント濃度から復習しよう。これは溶液の質量に対する溶質の質量の割合で、単位は%だ。
計算式は 質量パーセント濃度[%] = (溶質の質量[g] ÷ 溶液の質量[g]) × 100 。ここで注意なのは、分母が「溶液」の質量だということ!溶媒の質量じゃないからね。
この濃度の特徴は、温度が変わっても値が変化しないこと。質量は温度で変わらないからね。ただし、化学反応の計算には向いていない。

高校化学で一番重要なモル濃度について学ぼう。これは溶液1Lあたりに含まれる溶質の**物質量(mol)**で表す濃度で、単位はmol/Lだ。
計算式は モル濃度 = 溶質の物質量[mol] ÷ 溶液の体積[L] 。ここで超重要なのは、分母が溶液の「体積」で、単位は必ずL(リットル)に変換すること!mLのままだと1000倍違う答えになっちゃう。
モル濃度の最大のメリットは、化学反応の量的関係の計算にめちゃくちゃ便利なこと。溶液の体積を測るだけで、そこに含まれる溶質の物質量がすぐわかる。
注意: 温度によって溶液の体積が変化するので、モル濃度の値も少し変わる。これが質量パーセント濃度との違いだ。

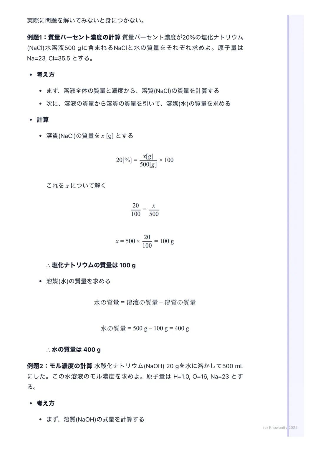
実際に問題を解いてみよう。質量パーセント濃度20%の塩化ナトリウム水溶液500gに含まれるNaClと水の質量を求める問題だ。
まず溶質の質量を計算する。20% = x[g] ÷ 500[g] × 100 これを解くと、x = 500 × 20/100 = 100g。だから塩化ナトリウムは100g。
次に水の質量は、溶液の質量から溶質の質量を引く。水の質量 = 500g - 100g = 400g。つまり水は400gだね。

今度はモル濃度の計算だ。NaOH 20gを水に溶かして500mLにした水溶液のモル濃度を求めよう。
まずNaOHの式量を計算:Na(23) + O(16) + H(1.0) = 40。だからモル質量は40 g/mol。
次にNaOH 20gの物質量:20g ÷ 40 g/mol = 0.50mol。溶液の体積を500mL = 0.500Lに変換。
最後にモル濃度を計算:0.50mol ÷ 0.500L = 1.0 mol/L。
計算のコツ: 単位の変換を忘れないこと!特にmLをLに直すのを忘れがち。

試験でよくある間違いを避けるポイントを覚えよう。単位の変換を忘れない(特に体積はL)、溶液と溶媒を混同しない(質量パーセント濃度の分母は溶液の質量)ことが重要だ。
希釈の計算では、溶質の物質量は変化しないという原理を使う。C₁V₁ = C₂V₂の関係式は超便利だから覚えておこう。
化学反応の計算ではモル濃度が基本になる。質量パーセント濃度よりもモル濃度の計算に慣れておくことが大切だよ。
最重要ポイント: 溶液 = 溶質 + 溶媒、そしてモル濃度の計算では必ず体積をLに変換!
MI Társunk egy diákközpontú MI eszköz, amely többet nyújt puszta válaszoknál. Millió Knowunity erőforrásra épülve releváns információkat, személyre szabott tanulási terveket, kvízeket és tartalmat biztosít közvetlenül a chatben, alkalmazkodva az egyéni tanulási utadhoz.
Az appot letöltheted a Google Play Store-ból és az Apple App Store-ból.
Pontosan! Élvezd az ingyenes hozzáférést a tanulási tartalmakhoz, kapcsolódj diáktársaiddal, és kapj azonnali segítséget – mind a kezed ügyében.
App Store
Google Play
Az alkalmazás nagyon könnyen használható és jól megtervezett. Mindent megtaláltam, amit eddig kerestem, és sokat tudtam tanulni a prezentációkból! Biztosan használni fogom az alkalmazást egy osztályfeladathoz! És persze inspirációként is nagyszerűen segít.
Stefan S
iOS felhasználó
Ez az alkalmazás tényleg nagyszerű. Olyan sok tanulási jegyzet és segítség van benne [...]. Például a francia a problémás tantárgyam, és az alkalmazásban olyan sok segítség lehetőség van. Ennek az alkalmazásnak köszönhetően javult a franciám. Mindenkinek ajánlanám.
Samantha Klich
Android felhasználó
Hű, tényleg lenyűgözött. Csak úgy kipróbáltam az alkalmazást, mert sokszor láttam reklámozva, és teljesen megdöbbentett. Ez az alkalmazás AZ A SEGÍTSÉG, amire az iskolában szükséged van, és mindenekelőtt olyan sok mindent kínál, mint például gyakorlatokat és összefoglalókat, amik nekem személyesen NAGYON hasznosak voltak.
Anna
iOS felhasználó
A legjobb app a földön! Nincs szó rá, mert túl jó
Thomas R
iOS felhasználó
Egyszerűen elképesztő. 10x jobban tudok ismételni vele, ez az app egy egyértelmű 10/10. Mindenkinek ajánlom. Nézhetem és kereshetem a jegyzeteket. El tudom menteni őket tantárgy mappákba. Bármikor átismételhetem, amikor visszatérek. Ha még nem próbáltad ezt az appot, tényleg lemaradsz valamiről.
Basil
Android felhasználó
Ez az app sokkal magabiztosabbá tett a vizsgafelkészülésben, nem csak azáltal, hogy növelte az önbizalmam olyan funkciókkal, amik lehetővé teszik, hogy kapcsolódj másokhoz és kevésbé érezd magad egyedül, hanem azáltal is, ahogy maga az app arra épül, hogy jobban érezd magad. Könnyű navigálni, szórakoztató használni, és hasznos bárkinek, aki bármilyen területen küzd.
David K
iOS felhasználó
Az alkalmazás egyszerűen nagyszerű! Csak be kell írnom a témakört a keresősávba, és szuper gyorsan megkapom a választ. Nem kell megnéznem 10 YouTube videót, hogy megértsek valamit, így időt spórolok. Nagyon ajánlom!
Sudenaz Ocak
Android felhasználó
Az iskolában nagyon rossz voltam matekból, de az alkalmazásnak köszönhetően most jobban megy. Annyira hálás vagyok, hogy megcsináltátok az appot.
Greenlight Bonnie
Android felhasználó
nagyon megbízható app, ami segít fejleszteni a matekos, angolος és más kapcsolódó témákat a munkáidban. kérlek használd ezt az appot, ha nehézségeid vannak egyes területeken, ez az app kulcsfontosságú ehhez. bárcsak korábban írtam volna értékelést. és ingyenes is, szóval ne izgulj emiatt.
Rohan U
Android felhasználó
Tudom, hogy sok app hamis fiókokat használ az értékelések növelésére, de ez az app megérdemli az összeset. Eredetileg 4-est kaptam az angol vizsgáimon, és most 7-est kaptam. Három nappal a vizsga előttig nem is tudtam erről az appról, és NAGYON sokat segített. Kérlek tényleg bízz bennem és használd, mert biztos vagyok benne, hogy te is látni fogsz fejlődést.
Xander S
iOS felhasználó
A KVÍZEK ÉS TANULÓKÁRTYÁK ANNYIRA HASZNOSAK ÉS IMÁDOM A Knowunity MI-t. LITERÁLISAN OLYAN MINT A CHATGPT DE OKOSABB!! SEGÍTETT A SZEMPILLASPIRÁL PROBLÉMÁIMMAL IS!! VALAMINT A VALÓS TANTÁRGYAIMMAL IS! NYILVÁN 😍😁😲🤑💗✨🎀😮
Elisha
iOS felhasználó
Ez az app tényleg a legjobb. A tanulást olyan unalmasnak tartom, de ez az app annyira könnyűvé teszi az egész szervezését, aztán megkérheted az ingyenes MI-t, hogy teszteljen téged, annyira jó és könnyedén feltöltheted a saját anyagaidat. nagyon ajánlom mint aki most írom a gyakorló vizsgákat
Paul T
iOS felhasználó
Az alkalmazás nagyon könnyen használható és jól megtervezett. Mindent megtaláltam, amit eddig kerestem, és sokat tudtam tanulni a prezentációkból! Biztosan használni fogom az alkalmazást egy osztályfeladathoz! És persze inspirációként is nagyszerűen segít.
Stefan S
iOS felhasználó
Ez az alkalmazás tényleg nagyszerű. Olyan sok tanulási jegyzet és segítség van benne [...]. Például a francia a problémás tantárgyam, és az alkalmazásban olyan sok segítség lehetőség van. Ennek az alkalmazásnak köszönhetően javult a franciám. Mindenkinek ajánlanám.
Samantha Klich
Android felhasználó
Hű, tényleg lenyűgözött. Csak úgy kipróbáltam az alkalmazást, mert sokszor láttam reklámozva, és teljesen megdöbbentett. Ez az alkalmazás AZ A SEGÍTSÉG, amire az iskolában szükséged van, és mindenekelőtt olyan sok mindent kínál, mint például gyakorlatokat és összefoglalókat, amik nekem személyesen NAGYON hasznosak voltak.
Anna
iOS felhasználó
A legjobb app a földön! Nincs szó rá, mert túl jó
Thomas R
iOS felhasználó
Egyszerűen elképesztő. 10x jobban tudok ismételni vele, ez az app egy egyértelmű 10/10. Mindenkinek ajánlom. Nézhetem és kereshetem a jegyzeteket. El tudom menteni őket tantárgy mappákba. Bármikor átismételhetem, amikor visszatérek. Ha még nem próbáltad ezt az appot, tényleg lemaradsz valamiről.
Basil
Android felhasználó
Ez az app sokkal magabiztosabbá tett a vizsgafelkészülésben, nem csak azáltal, hogy növelte az önbizalmam olyan funkciókkal, amik lehetővé teszik, hogy kapcsolódj másokhoz és kevésbé érezd magad egyedül, hanem azáltal is, ahogy maga az app arra épül, hogy jobban érezd magad. Könnyű navigálni, szórakoztató használni, és hasznos bárkinek, aki bármilyen területen küzd.
David K
iOS felhasználó
Az alkalmazás egyszerűen nagyszerű! Csak be kell írnom a témakört a keresősávba, és szuper gyorsan megkapom a választ. Nem kell megnéznem 10 YouTube videót, hogy megértsek valamit, így időt spórolok. Nagyon ajánlom!
Sudenaz Ocak
Android felhasználó
Az iskolában nagyon rossz voltam matekból, de az alkalmazásnak köszönhetően most jobban megy. Annyira hálás vagyok, hogy megcsináltátok az appot.
Greenlight Bonnie
Android felhasználó
nagyon megbízható app, ami segít fejleszteni a matekos, angolος és más kapcsolódó témákat a munkáidban. kérlek használd ezt az appot, ha nehézségeid vannak egyes területeken, ez az app kulcsfontosságú ehhez. bárcsak korábban írtam volna értékelést. és ingyenes is, szóval ne izgulj emiatt.
Rohan U
Android felhasználó
Tudom, hogy sok app hamis fiókokat használ az értékelések növelésére, de ez az app megérdemli az összeset. Eredetileg 4-est kaptam az angol vizsgáimon, és most 7-est kaptam. Három nappal a vizsga előttig nem is tudtam erről az appról, és NAGYON sokat segített. Kérlek tényleg bízz bennem és használd, mert biztos vagyok benne, hogy te is látni fogsz fejlődést.
Xander S
iOS felhasználó
A KVÍZEK ÉS TANULÓKÁRTYÁK ANNYIRA HASZNOSAK ÉS IMÁDOM A Knowunity MI-t. LITERÁLISAN OLYAN MINT A CHATGPT DE OKOSABB!! SEGÍTETT A SZEMPILLASPIRÁL PROBLÉMÁIMMAL IS!! VALAMINT A VALÓS TANTÁRGYAIMMAL IS! NYILVÁN 😍😁😲🤑💗✨🎀😮
Elisha
iOS felhasználó
Ez az app tényleg a legjobb. A tanulást olyan unalmasnak tartom, de ez az app annyira könnyűvé teszi az egész szervezését, aztán megkérheted az ingyenes MI-t, hogy teszteljen téged, annyira jó és könnyedén feltöltheted a saját anyagaidat. nagyon ajánlom mint aki most írom a gyakorló vizsgákat
Paul T
iOS felhasználó
化学で必須の溶液の濃度について学ぼう!実験や化学反応の計算で絶対に使うから、しっかりマスターしておく必要がある。特にモル濃度は高校化学の基礎中の基礎だよ。

Hozzáférés minden dokumentumhoz
Javítsd a jegyeidet
Csatlakozz diákok millióihoz
溶液の濃度って、簡単に言うと「どのくらい濃いか」を数字で表したもの。化学反応の計算や実験の準備で毎回使うから、計算方法をマスターしないとダメなんだ。
まず基本的な用語を覚えよう。溶質は溶けている物質(食塩水なら食塩)、溶媒は溶かしている液体(食塩水なら水)、溶液は全体のこと。つまり溶液=溶質+溶媒っていう関係は絶対に覚えておこう!
ポイント: 溶液、溶質、溶媒の違いを混同しないこと。これが計算ミスの一番の原因だよ。

Hozzáférés minden dokumentumhoz
Javítsd a jegyeidet
Csatlakozz diákok millióihoz
中学校でも習った質量パーセント濃度から復習しよう。これは溶液の質量に対する溶質の質量の割合で、単位は%だ。
計算式は 質量パーセント濃度[%] = (溶質の質量[g] ÷ 溶液の質量[g]) × 100 。ここで注意なのは、分母が「溶液」の質量だということ!溶媒の質量じゃないからね。
この濃度の特徴は、温度が変わっても値が変化しないこと。質量は温度で変わらないからね。ただし、化学反応の計算には向いていない。

Hozzáférés minden dokumentumhoz
Javítsd a jegyeidet
Csatlakozz diákok millióihoz
高校化学で一番重要なモル濃度について学ぼう。これは溶液1Lあたりに含まれる溶質の**物質量(mol)**で表す濃度で、単位はmol/Lだ。
計算式は モル濃度 = 溶質の物質量[mol] ÷ 溶液の体積[L] 。ここで超重要なのは、分母が溶液の「体積」で、単位は必ずL(リットル)に変換すること!mLのままだと1000倍違う答えになっちゃう。
モル濃度の最大のメリットは、化学反応の量的関係の計算にめちゃくちゃ便利なこと。溶液の体積を測るだけで、そこに含まれる溶質の物質量がすぐわかる。
注意: 温度によって溶液の体積が変化するので、モル濃度の値も少し変わる。これが質量パーセント濃度との違いだ。

Hozzáférés minden dokumentumhoz
Javítsd a jegyeidet
Csatlakozz diákok millióihoz
実際に問題を解いてみよう。質量パーセント濃度20%の塩化ナトリウム水溶液500gに含まれるNaClと水の質量を求める問題だ。
まず溶質の質量を計算する。20% = x[g] ÷ 500[g] × 100 これを解くと、x = 500 × 20/100 = 100g。だから塩化ナトリウムは100g。
次に水の質量は、溶液の質量から溶質の質量を引く。水の質量 = 500g - 100g = 400g。つまり水は400gだね。

Hozzáférés minden dokumentumhoz
Javítsd a jegyeidet
Csatlakozz diákok millióihoz
今度はモル濃度の計算だ。NaOH 20gを水に溶かして500mLにした水溶液のモル濃度を求めよう。
まずNaOHの式量を計算:Na(23) + O(16) + H(1.0) = 40。だからモル質量は40 g/mol。
次にNaOH 20gの物質量:20g ÷ 40 g/mol = 0.50mol。溶液の体積を500mL = 0.500Lに変換。
最後にモル濃度を計算:0.50mol ÷ 0.500L = 1.0 mol/L。
計算のコツ: 単位の変換を忘れないこと!特にmLをLに直すのを忘れがち。

Hozzáférés minden dokumentumhoz
Javítsd a jegyeidet
Csatlakozz diákok millióihoz
試験でよくある間違いを避けるポイントを覚えよう。単位の変換を忘れない(特に体積はL)、溶液と溶媒を混同しない(質量パーセント濃度の分母は溶液の質量)ことが重要だ。
希釈の計算では、溶質の物質量は変化しないという原理を使う。C₁V₁ = C₂V₂の関係式は超便利だから覚えておこう。
化学反応の計算ではモル濃度が基本になる。質量パーセント濃度よりもモル濃度の計算に慣れておくことが大切だよ。
最重要ポイント: 溶液 = 溶質 + 溶媒、そしてモル濃度の計算では必ず体積をLに変換!
MI Társunk egy diákközpontú MI eszköz, amely többet nyújt puszta válaszoknál. Millió Knowunity erőforrásra épülve releváns információkat, személyre szabott tanulási terveket, kvízeket és tartalmat biztosít közvetlenül a chatben, alkalmazkodva az egyéni tanulási utadhoz.
Az appot letöltheted a Google Play Store-ból és az Apple App Store-ból.
Pontosan! Élvezd az ingyenes hozzáférést a tanulási tartalmakhoz, kapcsolódj diáktársaiddal, és kapj azonnali segítséget – mind a kezed ügyében.
0
Intelligens Eszközök ÚJ
Alakítsd át ezeket a jegyzeteket: ✓ 50+ Gyakorló Feladat ✓ Interaktív Tanulókártyák ✓ Teljes próbavizsga ✓ Esszé Vázlatok
App Store
Google Play
Az alkalmazás nagyon könnyen használható és jól megtervezett. Mindent megtaláltam, amit eddig kerestem, és sokat tudtam tanulni a prezentációkból! Biztosan használni fogom az alkalmazást egy osztályfeladathoz! És persze inspirációként is nagyszerűen segít.
Stefan S
iOS felhasználó
Ez az alkalmazás tényleg nagyszerű. Olyan sok tanulási jegyzet és segítség van benne [...]. Például a francia a problémás tantárgyam, és az alkalmazásban olyan sok segítség lehetőség van. Ennek az alkalmazásnak köszönhetően javult a franciám. Mindenkinek ajánlanám.
Samantha Klich
Android felhasználó
Hű, tényleg lenyűgözött. Csak úgy kipróbáltam az alkalmazást, mert sokszor láttam reklámozva, és teljesen megdöbbentett. Ez az alkalmazás AZ A SEGÍTSÉG, amire az iskolában szükséged van, és mindenekelőtt olyan sok mindent kínál, mint például gyakorlatokat és összefoglalókat, amik nekem személyesen NAGYON hasznosak voltak.
Anna
iOS felhasználó
A legjobb app a földön! Nincs szó rá, mert túl jó
Thomas R
iOS felhasználó
Egyszerűen elképesztő. 10x jobban tudok ismételni vele, ez az app egy egyértelmű 10/10. Mindenkinek ajánlom. Nézhetem és kereshetem a jegyzeteket. El tudom menteni őket tantárgy mappákba. Bármikor átismételhetem, amikor visszatérek. Ha még nem próbáltad ezt az appot, tényleg lemaradsz valamiről.
Basil
Android felhasználó
Ez az app sokkal magabiztosabbá tett a vizsgafelkészülésben, nem csak azáltal, hogy növelte az önbizalmam olyan funkciókkal, amik lehetővé teszik, hogy kapcsolódj másokhoz és kevésbé érezd magad egyedül, hanem azáltal is, ahogy maga az app arra épül, hogy jobban érezd magad. Könnyű navigálni, szórakoztató használni, és hasznos bárkinek, aki bármilyen területen küzd.
David K
iOS felhasználó
Az alkalmazás egyszerűen nagyszerű! Csak be kell írnom a témakört a keresősávba, és szuper gyorsan megkapom a választ. Nem kell megnéznem 10 YouTube videót, hogy megértsek valamit, így időt spórolok. Nagyon ajánlom!
Sudenaz Ocak
Android felhasználó
Az iskolában nagyon rossz voltam matekból, de az alkalmazásnak köszönhetően most jobban megy. Annyira hálás vagyok, hogy megcsináltátok az appot.
Greenlight Bonnie
Android felhasználó
nagyon megbízható app, ami segít fejleszteni a matekos, angolος és más kapcsolódó témákat a munkáidban. kérlek használd ezt az appot, ha nehézségeid vannak egyes területeken, ez az app kulcsfontosságú ehhez. bárcsak korábban írtam volna értékelést. és ingyenes is, szóval ne izgulj emiatt.
Rohan U
Android felhasználó
Tudom, hogy sok app hamis fiókokat használ az értékelések növelésére, de ez az app megérdemli az összeset. Eredetileg 4-est kaptam az angol vizsgáimon, és most 7-est kaptam. Három nappal a vizsga előttig nem is tudtam erről az appról, és NAGYON sokat segített. Kérlek tényleg bízz bennem és használd, mert biztos vagyok benne, hogy te is látni fogsz fejlődést.
Xander S
iOS felhasználó
A KVÍZEK ÉS TANULÓKÁRTYÁK ANNYIRA HASZNOSAK ÉS IMÁDOM A Knowunity MI-t. LITERÁLISAN OLYAN MINT A CHATGPT DE OKOSABB!! SEGÍTETT A SZEMPILLASPIRÁL PROBLÉMÁIMMAL IS!! VALAMINT A VALÓS TANTÁRGYAIMMAL IS! NYILVÁN 😍😁😲🤑💗✨🎀😮
Elisha
iOS felhasználó
Ez az app tényleg a legjobb. A tanulást olyan unalmasnak tartom, de ez az app annyira könnyűvé teszi az egész szervezését, aztán megkérheted az ingyenes MI-t, hogy teszteljen téged, annyira jó és könnyedén feltöltheted a saját anyagaidat. nagyon ajánlom mint aki most írom a gyakorló vizsgákat
Paul T
iOS felhasználó
Az alkalmazás nagyon könnyen használható és jól megtervezett. Mindent megtaláltam, amit eddig kerestem, és sokat tudtam tanulni a prezentációkból! Biztosan használni fogom az alkalmazást egy osztályfeladathoz! És persze inspirációként is nagyszerűen segít.
Stefan S
iOS felhasználó
Ez az alkalmazás tényleg nagyszerű. Olyan sok tanulási jegyzet és segítség van benne [...]. Például a francia a problémás tantárgyam, és az alkalmazásban olyan sok segítség lehetőség van. Ennek az alkalmazásnak köszönhetően javult a franciám. Mindenkinek ajánlanám.
Samantha Klich
Android felhasználó
Hű, tényleg lenyűgözött. Csak úgy kipróbáltam az alkalmazást, mert sokszor láttam reklámozva, és teljesen megdöbbentett. Ez az alkalmazás AZ A SEGÍTSÉG, amire az iskolában szükséged van, és mindenekelőtt olyan sok mindent kínál, mint például gyakorlatokat és összefoglalókat, amik nekem személyesen NAGYON hasznosak voltak.
Anna
iOS felhasználó
A legjobb app a földön! Nincs szó rá, mert túl jó
Thomas R
iOS felhasználó
Egyszerűen elképesztő. 10x jobban tudok ismételni vele, ez az app egy egyértelmű 10/10. Mindenkinek ajánlom. Nézhetem és kereshetem a jegyzeteket. El tudom menteni őket tantárgy mappákba. Bármikor átismételhetem, amikor visszatérek. Ha még nem próbáltad ezt az appot, tényleg lemaradsz valamiről.
Basil
Android felhasználó
Ez az app sokkal magabiztosabbá tett a vizsgafelkészülésben, nem csak azáltal, hogy növelte az önbizalmam olyan funkciókkal, amik lehetővé teszik, hogy kapcsolódj másokhoz és kevésbé érezd magad egyedül, hanem azáltal is, ahogy maga az app arra épül, hogy jobban érezd magad. Könnyű navigálni, szórakoztató használni, és hasznos bárkinek, aki bármilyen területen küzd.
David K
iOS felhasználó
Az alkalmazás egyszerűen nagyszerű! Csak be kell írnom a témakört a keresősávba, és szuper gyorsan megkapom a választ. Nem kell megnéznem 10 YouTube videót, hogy megértsek valamit, így időt spórolok. Nagyon ajánlom!
Sudenaz Ocak
Android felhasználó
Az iskolában nagyon rossz voltam matekból, de az alkalmazásnak köszönhetően most jobban megy. Annyira hálás vagyok, hogy megcsináltátok az appot.
Greenlight Bonnie
Android felhasználó
nagyon megbízható app, ami segít fejleszteni a matekos, angolος és más kapcsolódó témákat a munkáidban. kérlek használd ezt az appot, ha nehézségeid vannak egyes területeken, ez az app kulcsfontosságú ehhez. bárcsak korábban írtam volna értékelést. és ingyenes is, szóval ne izgulj emiatt.
Rohan U
Android felhasználó
Tudom, hogy sok app hamis fiókokat használ az értékelések növelésére, de ez az app megérdemli az összeset. Eredetileg 4-est kaptam az angol vizsgáimon, és most 7-est kaptam. Három nappal a vizsga előttig nem is tudtam erről az appról, és NAGYON sokat segített. Kérlek tényleg bízz bennem és használd, mert biztos vagyok benne, hogy te is látni fogsz fejlődést.
Xander S
iOS felhasználó
A KVÍZEK ÉS TANULÓKÁRTYÁK ANNYIRA HASZNOSAK ÉS IMÁDOM A Knowunity MI-t. LITERÁLISAN OLYAN MINT A CHATGPT DE OKOSABB!! SEGÍTETT A SZEMPILLASPIRÁL PROBLÉMÁIMMAL IS!! VALAMINT A VALÓS TANTÁRGYAIMMAL IS! NYILVÁN 😍😁😲🤑💗✨🎀😮
Elisha
iOS felhasználó
Ez az app tényleg a legjobb. A tanulást olyan unalmasnak tartom, de ez az app annyira könnyűvé teszi az egész szervezését, aztán megkérheted az ingyenes MI-t, hogy teszteljen téged, annyira jó és könnyedén feltöltheted a saját anyagaidat. nagyon ajánlom mint aki most írom a gyakorló vizsgákat
Paul T
iOS felhasználó